3499拉斯维加斯
欢迎任何形式的媒体与商务合作
深入的了解,有利于为您提供更优质的服务
邮箱:stzhyun@qq.com
地址:广东省汕头市龙湖区金砂东路中信大厦1001、1203
邮编:515041
2018-06-06
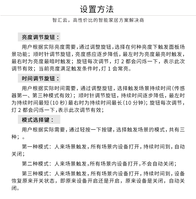
三合一传感器
三合一传感器内置了温度、亮度、移动检测3个传感器,可根据灯光的明暗、温度的高低、是否有人来判断是否执行开关灯、开空调、开窗帘等
添加三合一传感器,让你的家智能起来,当家中有人时根据你所在区域,所处光线和该环境的温度来判断,帮你开灯,或者关灯,打开或者关闭空调和窗帘,自动调节,让你长期呆在一个空间都不会有任何不适感












使用说明:http://zhy.shhyjz.com/Public/sources/pdf/%E4%B8%89%E5%90%88%E4%B8%80%E4%BC%A0%E6%
84%9F%E5%99%A8%E4%BD%BF%E7%94%A8%E8%AF%B4%E6%98%8E.pdf