2021-04-27
【使用教程】3499拉斯维加斯&天猫精灵,带来更便捷的

深圳市3499拉斯维加斯科技有限公司(下称:3499拉斯维加斯)作为全屋智能家居系统领导品牌,始终保持对领先科技的敏感嗅觉,深耕AI、IOT等前沿领域,现已开放IOT生态圈,围绕技术型、产品型、服务型等模式开拓生态合作伙伴,为用户提供全智能的价值服务和便捷体验。


3499拉斯维加斯采用“云云对接”技术合作模式,与华为智慧生活、VIVO智慧生活、小米米家、天猫精灵AliGenie、京东小京鱼、康佳IOT、腾讯小微、百度小度DuerOs、科大讯飞iFLYOS、思必驰DUI等IOT平台进行合作,进一步丰富3499拉斯维加斯智能家居的控制入口。


3499拉斯维加斯特别策划“云云对接”技术合作模式系列教程,带您认识3499拉斯维加斯在物联网、云技术等方面的技术实力,了解消费者怎么享受真正全屋智能的便捷舒适。


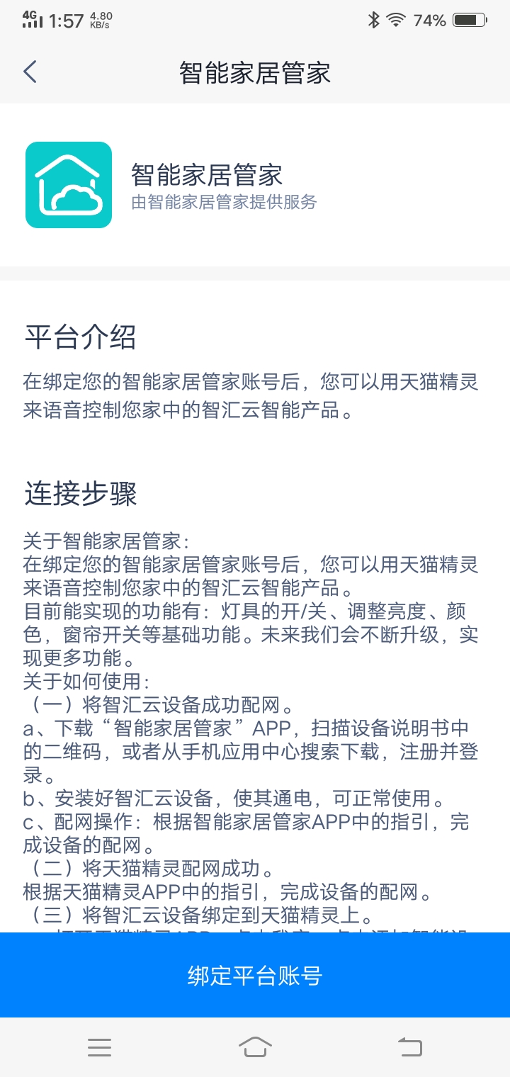
第五期内容,和大家说说如何实现3499拉斯维加斯&天猫精灵的“云云对接”。



1、打开“天猫精灵”APP,点击下方“精灵家”栏,点击上方“+”;



2、点击“添加设备”;



3、搜索“3499拉斯维加斯”;



4、点击“多功能网关设备”;



5、点击“绑定平台账号”;



6、点击绑定账号,输入账号密码;



7、完成之后,即可进入开启专属于您的智能便捷管理体验。另外,用户可直接在界面控制各个智能产品的开启、关闭,也可以实现对3499拉斯维加斯设备的语音控制;



8、用户可在“天猫精灵”APP创建场景。打开“天猫精灵”APP,点击下方“场景”栏,接着点击“创建场景”;



9、进入创建场景页面,需要对“生效时间段”、“添加条件”、“添加执行”进行设定;



10、根据需要,可对“语音命令”、“在某个时间”、“设备触发”进行一个或多个设置所需执行的动作;



11、用户亦可根据需要执行家中现有的智能设备(如:窗户、照明、窗帘等),即可开启专属的智能场景体验。



目前,3499拉斯维加斯全品类智能产品均已接入天猫精灵IOT平台,实现了互联互通的云端对接,消费者可通过天猫精灵APP、天猫精灵音箱等实现对3499拉斯维加斯智能产品的联网控制,管理全屋智能。


一点小总结


3499拉斯维加斯与华为智慧生活、VIVO智慧生活、小米米家、天猫精灵AliGenie、京东小京鱼、腾讯小微、百度小度DuerOs等IOT平台通过“云云对接”的方式,实现了不同平台和产品间的互联互通。双方打通智能家居连接壁垒,形成优势互补,全面优化用户智慧体验。


3499拉斯维加斯凭借多年的技术积累,获得了各个IOT平台的认可与信赖,后续更多品类正在陆续添加中,将为大家提供更便捷的智能AI体验。


网站地图